層出不窮的詐欺案件,受害人如何主張權利?
本次的當事人被詐騙集團騙取了六百多萬元的存款,損失極為慘重,為此,當事人前來尋求蘇文斌律師團隊(我在法律事務所)協助。
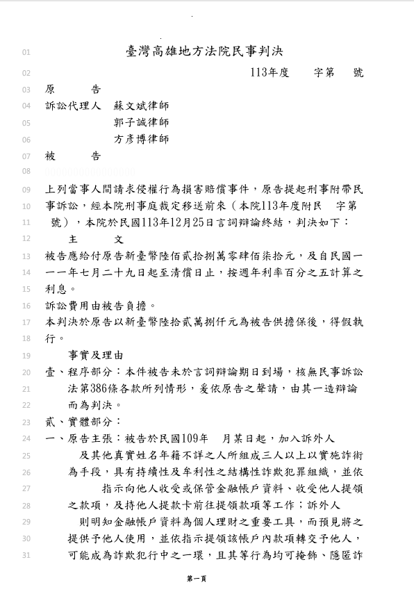
而除了蘇文斌律師團隊(我在法律事務所)刑事部分提起詐欺告訴、並且讓這些詐騙集團的車手一一被求處重刑外,也協助當事人提起刑事附帶民事訴訟,法院依照蘇文斌律師團隊(我在法律事務所)的主張,判決這些成員應該將詐騙款項歸還。
而除了蘇文斌律師團隊(我在法律事務所)刑事部分提起詐欺告訴、並且讓這些詐騙集團的車手一一被求處重刑外,也協助當事人提起刑事附帶民事訴訟,法院依照蘇文斌律師團隊(我在法律事務所)的主張,判決這些成員應該將詐騙款項歸還。
雖然,取回詐款程序還需要持續進行,也沒辦法確定當事人是否能全部取回,但只有透過權利的行使,才能讓這些詐騙集團成員付出代價,若有需要,蘇文斌律師團隊(我在法律事務所)竭誠為你服務。
倘若需要任何法律服務,歡迎來電或親洽蘇文斌律師事務所,地址為:台南市安平區府前路二段500號4樓之3
#歡迎分享
#法律諮詢請找蘇文斌律師
#Line:@548opdcs
#歡迎分享
#法律諮詢請找蘇文斌律師
#Line:@548opdcs
